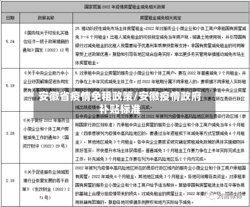
安徽省疫情免租政策/安徽疫情政府补贴标准

政府关于疫情期间房租减免的规定是什么

具体而言,2022年位于疫情中高风险地区所在县级行政区域内的减免6个月租金,其他地区减免3个月租金。这一政策体现了国有企业对社会责任的担当,有助于缓解服务业小微企业和个体工商户的经营困难。

安徽省疫情免租政策/安徽疫情政府补贴标准-第1张图片

法律分析:政府关于疫情期间房租减免的规定是:部分省市承租市属及以下国有经营用房的企业和个体工商户房租可以减免一个月;对租用其他经营用房的,鼓励私人业主为租户减免租金,但不作强制性规定要求。

安徽省疫情免租政策/安徽疫情政府补贴标准-第2张图片

南京疫情期间房租减免政策主要包括以下内容:承租国有资产类经营用房:免收1个月房租:政府对承租国有资产类经营用房的困难中小微企业免收1个月的房租。减半收取2个月房租:在免收1个月房租的基础上,再减半收取2个月的房租。

安徽省疫情免租政策/安徽疫情政府补贴标准-第3张图片

疫情影响下经营性房屋租金减免、合同解除及违约责任

〖壹〗、受疫情影响房屋无法正常使用,可减免租金。疫情未影响房屋实际占有使用,只是客流减少影响营业收入的,一般不减免租金。如疫情对承租人营业收入产生重大不利影响,出于公平原则,可对租金进行适当减免。承租人因疫情或疫情防控措施导致资金周转困难或营业收入明显减少的,不支持出租人解除合同和承租人承担违约责任的主张。

〖贰〗、部分免除责任:若不可抗力导致合同部分无法履行,违约方仅需对无法履行的部分承担责任。例如,因疫情停业导致租金支付困难,可主张减免停业期间的租金。公平分担损失:若合同解除导致守约方遭受损失(如房屋空置、预期利益损失),法院可能要求违约方分担部分损失。

〖叁〗、因疫情防控停业,承租人可基于不可抗力主张部分或全部免除租金,出租人可免除因停业导致的违约责任,但需结合合同约定与实际情况综合判断。疫情防控停业是否构成不可抗力根据《合同法》第一百一十七条第一款规定:“因不可抗力不能履行合同的,根据不可抗力的影响,部分或者全部免除责任。

〖肆〗、受疫情影响下的房租减免 个人租房:若主张疫情造成巨大损失,一般难以举证,法院支持较少。经营性租房:时效性较强的经营(如春节期间的旅游租赁)可主张不可抗力解约;因疫情停业的可主张情势变更减免租金,法院通常会根据公平原则分摊损失。

〖伍〗、疫情期间合同履行困难,可根据不可抗力的影响部分或全部免除违约责任,但需结合个案实际情况处理,包括按合同约定执行、协商变更或解除合同、及时通知并提供证据、采取补救措施等。具体如下:按合同约定处理:一旦因疫情出现合同继续履行困难时,应第一时间查阅合同中是否有关于不可抗力的相关约定。

延长3个月!安徽再出免租新政策

安徽省出台新政策,对特定区域中小微企业和个体工商户再免收3个月房屋租金,全年比较高可免6个月。具体内容如下:政策基础与扩展安徽省此前已出台政策,对承租国有企业经营性用房或行政事业单位房产的中小微企业、个体工商户免收3个月(2月、3月、4月)房屋租金。

财政补贴:对于因疫情影响导致企业发生重大损失、正常生产经营活动受到重大影响的中小微企业,若缴纳城镇土地使用税确有困难,经税务部门核准后,可由同级收益财政对2020年一季度实行先征后补政策。国有资产免租 减免租金:对承租国有资产类经营用房的中小微企业,减免3个月场地租金。

免收房租政策内容:对承租安徽省属企业(含所属子企业)经营性用房的中小微企业,免收2020年2月、3月、4月这3个月房租。落实要求:各省属企业要将免收租金真正落实到实际经营承租人,确保实际经营的中小微企业最终受益。

安徽个人租房免缴税政策主要包括以下几个方面:月租金收入未超限额免征增值税:对于个人出租住房,如果月租金收入未超过10万元,可以免征增值税。这一政策适用于2023年1月1日至2027年12月31日期间。

疫情减租政策是怎样的

重庆关于疫情减免租金的政策主要包括国有房屋租金减免、民办学校租金减免以及政策执行要求三方面内容。国有房屋租金减免:针对承租国有房屋用于经营且出现困难的服务业小微企业和个体工商户,实施免除上半年3个月房屋租金的政策。这里的国有房屋涵盖国有企业以及政府部门、高校、研究院所等行政事业单位的房屋。

承租非国有房屋用于经营,疫情或者疫情防控措施导致承租人没有营业收入或者营业收入明显减少,继续按照原租赁合同支付租金对其明显不公平,承租人请求减免租金、延长租期或者延期支付租金的,人民法院可以引导当事人参照有关租金减免的政策进行调解;调解不成的,应当结合案件的实际情况,根据公平原则变更合同。

疫情减租政策是怎样的 受新型冠状病毒疫情的影响,很多中小企业和个体经营者出现严重的经营困难,国家为了减轻经营者的压力,鼓励出租人减免租金,并且给予优惠的财税政策。

007)桂民四终字第1号:法院认为“非典”未导致合同目的落空,出租人已减租50%,进一步免租有失公平。政府指导意见与行业实践政府文件借鉴:部分地方政府在疫情期间发布租金减免政策(如北京2003年“非典”期间规定商业、餐饮业减免30%租金),此次疫情中亦有购物中心主动减免租金,可作为协商借鉴。

在疫情下,承租人可通过证明租赁合同存在法定减免条件、适用不可抗力或情势变更原则、依据合同约定减免情形,与房东协商或通过法律途径争取减租。

疫情期间房租减免,你必须知道的税务处理方法

〖壹〗、增值税免租期不视同销售:若初始租赁合同未约定免租期,疫情期间双方签订补充合同明确免租条款的,出租方在免租期间无需视同销售缴纳增值税。财政补贴的增值税处理:若财政补贴与房租金额直接挂钩(如政府明确补贴金额等于免租金额),需按“销售服务”缴纳增值税。

〖贰〗、增值税处理根据合同约定情况,税务处理存在差异:若租赁合同中明确约定免租期,则减免的房租不视同销售,出租方无需缴纳增值税。例如,双方在合同中约定“因疫情免除2个月租金”,此情形下免租属于合同条款的一部分,税务上无需额外处理。

〖叁〗、疫情期间减免房租的税务处理主要涉及增值税和房产税两方面,具体处理方式如下:增值税处理:增值税的缴纳依据合同约定形式和租金收取情况确定。减交房租情况:若出租人与承租人通过合同约定减少租金(如按比例降低月租金),则按实际收取的租金金额计算并缴纳增值税。

〖肆〗、总结:疫情期间减免房租的税务处理需结合合同约定和政策导向。合同明确免租期的,增值税处理更宽松;未约定的,则可能需缴税。同时,符合条件的出租方可申请房产税和城镇土地使用税减免,以降低运营成本。

疫情期间土地减免租赁政策文件

对住宿餐饮、文体娱乐、交通运输、旅游四大行业企业和符合条件的小微企业自用的房产、土地免征2020年度房产税、城镇土地使用税。对在疫情期间为受困企业和个体工商户减免租金的房产业主2020年实际取得的租金收入,按实际免租月数免征房产税,城镇土地使用税按实际免租月数或折扣比例相应计算减免。

针对大型商务楼宇等出租方的政策甘肃省财政厅、国家税务总局甘肃省税务局公告(2020年第2号)规定,疫情期间为小微企业、个体工商户减免一个月以上租金的大型商务楼宇、商场、市场和产业园区等出租方,在免收租金期间,对免收租金的房产、土地免征房产税、城镇土地使用税,免税期最长不超过3个月。

国家在疫情期间发表关于减免房租的文件主要有《关于做好2022年降成本重点工作的通知》和《关于应对新冠肺炎疫情进一步帮扶服务业小微企业和个体工商户缓解房屋租金压力的指导意见》。

为个体工商户减免租金的大型单位和个人减免政策疫情期间为个体工商户减免租金的大型商务楼宇、商场、市场和产业园区等各类单位和个人,根据租金减免额度,可申请减免该租金对应的2020年度城镇土地使用税。

相关推荐

  • 贵州省疫情通报今天最新/贵州省疫情通报今天最新情况

    贵州省疫情通报今天最新/贵州省疫情通报今天最新情况

    贵阳市新增6例核酸检测阳性人员情况贵阳通报3名核酸阳性月13日核酸检测结果异常,经贵阳市疾病预防控制中心复核结果为阳性,立即闭环转运至贵州省将军山医院集中隔离治疗,经省级专家组诊断为新冠肺炎确诊病例。无症状感染者29,男,12岁,系省外返黔人员。《关于贵阳市新增3例核酸检测阳性人员调查处置情况的通报》2022年11月12日,贵阳市发现3名核酸检测结果异常人...

  • 近来【潼关县疫情进展潼关最新防控疫情】

    近来【潼关县疫情进展潼关最新防控疫情】

    陕西渭南潼关县到湖北十堰竹溪县要隔离吗?现在来看只要你不是国外回来的:是不需要隔离的。国内的话基本是只要携带核酸检测报告就能通行无阻。低风险地区流动的话不用核酸检测报告了,只要是绿码。但是如果是中高风险或者当地没有发布疫情解除公告的话:即便是有核酸检测报告去外地还是要被隔离或者居家隔离的。驾车路线:全程约194公里,时间估计在三小时左右,过路费要不了100...

  • 最近【周至县有疫情,周至县疫情最新政策】

    最近【周至县有疫情,周至县疫情最新政策】

    周至封城了吗〖壹〗、没有。根据周至县疫情指挥部通告可知,截止到2022年9月11日,周至县权限实行封闭模式,坚持非必要不离县,居民群众每户每两天可以指派一名家庭人员外出,其他家庭成员不得外出。〖贰〗、政府已延长全国“封城”期限至4月15日,并加强了对违规行为的处罚力度。医疗物资保障卫生部长韦朗宣布,法国已为医护人员订购超10亿只口罩,主要从中国等国家采购...

    2026/03/26
  • 最近【大方县今日疫情,大方县新冠肺炎疫情】

    最近【大方县今日疫情,大方县新冠肺炎疫情】

    贵州大方毕节有没有疫情没有。截止到2022年8月18日,位于贵州省毕节市的大方县还属于是低风险地区,实行的是常态化防控区域,人们只要手持48小时核酸阴性证明就可以随意出入,没有管制。大方县,位于贵州省西北部,隶属毕节市,东邻金沙县,南连黔西市,西接七星关区,地处贵州金三角核心地带,县城距省城贵阳150公里。《关于毕节市大方县1例省外返黔人员阳性调查处置情况...

  • 环江县新增疫情(环江疫情防控)

    环江县新增疫情(环江疫情防控)

    河池哪个县最穷〖壹〗、广西河池最穷的5个县分别是凤山县、都安瑶族自治县、大化瑶族自治县、罗城仫佬族自治县、东兰县。凤山县GDP常年位居河池市末位,人均GDP较低。其喀斯特地貌广布,交通不便,经济以农业为主,缺乏支柱产业。都安瑶族自治县人均GDP曾不足万元,是脱贫攻坚挂牌督战县。石山面积占比大,土地资源匮乏,这使得产业发展受限。〖贰〗、广西河池最穷的5个县分...

  • 关于【山东省哪市没有疫情,山东哪个城市没有新冠病例】

    关于【山东省哪市没有疫情,山东哪个城市没有新冠病例】

    中国没有疫情的城市是什么?中国没有疫情的城市是山东东营。东营是山东唯一一座没有疫情的城市,和广东的云浮、广西的崇左一样,东营也是一个没有存在感的城市。这座城市位于山东省东北部,地处黄河入海口的三角洲,这里曾经是石油之城,现在是全球首批世界湿地城市,有东方湿地之城、黄河水城的美誉。在新冠疫情的严峻形势下,中国依然有一些城市保持着0确诊0感染的零疫情记录,其中...

  • 庆元县疫情电话/庆元县疫情防控通告

    庆元县疫情电话/庆元县疫情防控通告

    什么是流动式疫情防控工作疫情防疫宣传车。通过查询相关信息显示,流动式疫情防控工作就是全天移动的疫情防疫宣传车,穿梭在庆元县大街小巷,播放最新的疫情防控指南,全方位、无死角宣传疫情防控知识,引导广大市民时刻保持警醒意识。全民参与与社会动员全国各族人民以不同方式积极参与疫情防控。医护人员、志愿者、警察、基层服务人员、运输人员、科研人员等各行业群体挺身而出,形成...

  • 关于【吉林省疫情公布网站查询,吉林省疫情公布网站查询系统】

    关于【吉林省疫情公布网站查询,吉林省疫情公布网站查询系统】

    2022吉林疫情源头找到了吗?源头具体在哪?附最新消息022年吉林省3月疫情源头尚未找到,但与境外输入存在关联,基因测序显示病毒为奥密克戎(BA.2进化分支)。具体分析如下:疫情源头尚未明确,但存在境外输入关联推测未确认具体源头:截至相关报道发布时,吉林省3月疫情的直接源头尚未找到。源头二:3月2日,吉林市在主动就诊人员中发现病例,后续排查中陆续发现关联...

  • 近来【海南省疫情出岛政策海南疫情出入政策】

    近来【海南省疫情出岛政策海南疫情出入政策】

    海南能出岛吗〖壹〗、海南出岛,选取新海港或秀英港主要取决于个人需求和偏好,但从过海时间效率来看,新海港相对更快。以下是关于两个港口的具体分析:新海港位置与航线:位于海口市西北部,主要始发至徐闻港。过海时间:海上航行时间大约60分钟,是海南出岛最快的线路之一。适用人群:适合追求过海效率、时间紧迫的旅客或货运需求。〖贰〗、海南进口车可出岛但有严格限制,...

  • 关于【吉林省疫情投诉举报热线,吉林省疫情投诉举报热线电话】

    关于【吉林省疫情投诉举报热线,吉林省疫情投诉举报热线电话】

    长春健康码申请入口(小程序+app)〖壹〗、小程序申请途径您可以通过“吉事办”小程序首页点击“吉祥码”选项,按照提示进行操作,即可轻松获得吉林健康码(如图所示)。此外,您还可以通过下方的二维码图片,长按二维码或在微信中搜索“吉事办”直接进入小程序界面。〖贰〗、小程序申请在“吉事办”小程序首页,点击“吉祥码”,按照指示操作,即可获得吉林健康码(具体操作界...

返回顶部