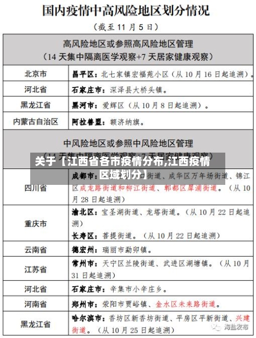
关于【江西省各市疫情分布,江西疫情区域划分】

江西哪个地方疫情严重

鹰潭市贵溪市。江西,简称赣,中国23个省之一,省会南昌。通过查询相关资料显示,截止到2022年8月16日,江西省新增本土无症状感染者152例,其中鹰潭市44例,均在贵溪市,鹰潭市贵溪市新增本土无症状感染者比较多,疫情最严重。其余在南昌市2例,均在青云谱区;宜春市3例,均在丰城市;上饶市3例,均在玉山县。已在定点医疗机构接受隔离医学观察。

关于【江西省各市疫情分布,江西疫情区域划分】-第1张图片

鹰潭市,贵溪市。通过查询江西省防疫工作要求:截至到2022年8月24日,经核实江西省大部分地区都属于低风险地区,只有鹰潭市,贵溪市两地还存在确诊病例,疫情最为严重。其他地区只要手持24小时核酸阴性报告以及绿色行程码即可恢复正常生活,但一定要注意个人防护,少去人员密集的地方。

关于【江西省各市疫情分布,江西疫情区域划分】-第2张图片

东湖区。南昌,简称“洪”或“昌”,古称豫章、洪都,江西省辖地级市、省会、国务院批复确定的中国长江中游地区重要的中心城市、鄱阳湖生态经济区中心城市。通过查询相关资料显示截止2022年9月29日南昌东湖区属于高风险地区,该地区有9例感染病例疫情最严重。当地居民需要做好疫情防控措施,出门佩戴口罩。

江西吉安是疫情区吗

〖壹〗、通过查询相关资料显示,江西吉安是疫情区。因为9月4日江西省疫情最新情况,9月4日0-24时是江西省新增本土确诊病例4例:吉安市4例,其中峡江县3例、永丰县1例。吉安市56例,其中吉州区8例、青原区1例、吉水县2例、峡江县9例、新干县4例、永丰县32例。新冠病毒一直在变异,尤其是近来的奥密克戎,变种繁多,很多变种传播速度快,隐匿性强,疫情防控形势依然严峻,国内多省份均出现感染者。

〖贰〗、江西吉安不是低风险地区。吉安市部分属于低风险区:吉水县、吉州区、新干县。低高中风险区域划分标准:高风险地区:无症状感染者和病例居住地,以及活动频繁且疫情传播可能性比较高的活动地和工作地等区域,划为高风险区域。按原则以居住小区(村)为划定单位,依据流调研判结果可调整风险区域范围。

〖叁〗、属于。通过查询相关资料显示:截止到2022年8月24日,江西吉安属于我国中风险疫情地区,2022年8月23日,江西省新增本土确诊病例2例(均在鹰潭市贵溪市),治愈出院6例,吉安市住院确诊1例,全省现有本土住院确诊病例17例。

江西:预计3月上旬累计感染率将近80%

江西省预测第一波疫情将于2023年1月上旬达感染高峰,3月上旬转入低水平流行,届时累计感染率接近80%。疫情高峰与流行周期预测江西省在2022年12月23日的新闻发布会中明确,第一波疫情将于2023年1月上旬达到感染高峰,3月上旬转为低水平流行,整体持续约3个月。

江西省的疫情预测情况江西预测第一波疫情将于2023年1月上旬达到感染高峰,2023年3月上旬转入低水平流行,疫情持续3个月左右时间,届时累计感染率接近80%。

截至近来,江西省60-79岁人群新冠疫苗第1剂次、全程接种率均超过95%,80岁以上人群第1剂次、全程接种均超过90%。 预测我省第一波疫情将于2023年1月上旬达到感染高峰,2023年3月上旬转入低水平流行,疫情持续3个月左右时间,届时累计感染率接近80%。

累计情况:截至2022年3月27日24时,全省累计报告境外输入确诊病例及关联病例7例,累计出院7例,无住院境外输入确诊病例。新增本土无症状感染者:新增7例,其中南昌市6例(包括在封控区、管控区等重点区域筛查中发现3例,在隔离观察的密接人员中发现3例)、上饶市1例(省外输入)。

默沙东新剂型布局与临床意义微片剂型优先审评:2024年3月,默沙东提交了来特莫韦微片(儿童专用新品种)的进口上市申请,并被纳入优先审评程序,预计年末获批。该剂型将填补儿童用药空白,提供更精准的剂量选取。满足特殊人群需求:巨细胞病毒(CMV)在婴幼儿期感染率高达60%-80%,且原发感染持续终身。

医护感染率高:沧州市三甲医院科室感染率达70%-80%,马鞍山医院通过“错峰感染”维持运转,湖北某县医院约三分之一员工阳性。问题成因分析调配不均与囤药:政府统一调配药品时,部分药店未收到通知;居民过度囤药导致短期供应失衡。

江西疫情!刚刚发布最新消息

〖壹〗、月16日0-24时,江西省新增本土确诊病例2例,新增本土无症状感染者7例,无新增境外输入病例,疫情防控形势依然严峻复杂,需持续做好个人防护与配合防控工作。疫情数据详情新增本土确诊病例:2例,均位于南昌市。新增本土无症状感染者:7例,均位于南昌市。境外输入病例:无新增确诊病例及无症状感染者。

〖贰〗、江西省:2020年2月17日,江西省人民政府发布江西新冠肺炎疫情防控指挥部14号令,明确取消因疫情防控对各类企业、建设项目复工复产的批准手续,复工复产改为报备制。企业和项目建设单位只需提前24小时将疫情防控方案向当地报备,在工业园区的向工业园区报备,工业园区之外的向行业主管部门报备。

〖叁〗、022年3月27日0-24时,江西省疫情概况如下:新增本土确诊病例:新增1例,位于南昌市,为隔离观察的密接人员中发现,临床分型为轻型。新增治愈出院:7例,均在南昌市。累计本土确诊病例:自2020年1月至2022年3月27日24时,全省累计报告本土确诊病例1026例,累计出院969例,累计死亡1例。

江西上饶属于什么风险等级,上饶属于中高风险地区吗

〖壹〗、中风险地区来(返)深人员:若从江西上饶市中风险地区来(返)深,需实施14天居家隔离。并在第14天开展核酸检测。输入风险高的地市来(返)深人员:江西上饶属于输入风险高的地市,此类来(返)深人员需实施14天居家健康监测。核酸检测方面,前七天进行三检,第14天开展核酸检测。

〖贰〗、江西上饶前往厦门是否需要隔离,取决于上饶出发地的风险等级,具体如下:上饶中高风险地区:需第一时间主动向厦门所在社区/村居、单位、住宿酒店报备,接受医学观察和规定的核酸检测措施。高风险地区入(返)厦人员:实施14天集中医学观察(从离开之日算起)。

〖叁〗、上饶市近来并未被划定为中高风险地区,而是属于低风险地区。以下是具体分析:上饶市疫情概况:根据最新信息,上饶市下辖的多个区县(包括信州区、广信区、广丰区、玉山县、铅山县、横峰县、弋阳县、万年县、余干县、鄱阳县、婺源县、德兴市)近来均为低风险地区。

〖肆〗、政策依据与背景该政策基于2021年10月31日广东省疾控中心发布的健康管理要求,针对当时江西上饶的疫情风险等级制定。若上饶后续出现中高风险地区调整,政策可能动态更新,需以最新发布为准。疫苗接种建议广东省疾控中心提醒,符合条件的市民应尽快接种新冠病毒疫苗,尤其是加强针,以提升免疫水平、降低重症风险。

〖伍〗、江西上饶属于低风险地区。低风险不等于零风险。当前疫情防控形势依然严峻复杂,全市要按照“外防输入、内防反弹”总体要求,切实落实常态化疫情防控的各项措施,压实“五方责任”,进一步巩固疫情防控成效。

相关推荐

  • 最近【浙江省那里没有疫情啊,浙江省哪里没有疫情】

    最近【浙江省那里没有疫情啊,浙江省哪里没有疫情】

    富阳场口有疫情吗〖壹〗、通过查询相关资料显示,富阳场口没有疫情。富阳场口属于常态化管控区域,是无风险地区,是没有疫情的,不过还是需要7两小时核酸才可以进入到公共区域。场口镇,隶属于浙江省杭州市富阳区,地处富阳区南部,东邻龙门镇、常安镇,南、西南与桐庐县江南镇毗连,西、北濒临富春江与新桐乡隔江相望,东北接环山乡,距富阳城区13千米,区域总面积56平方千米。〖...

  • 关于【唐河县新增疫情,唐河县新增疫情情况】

    关于【唐河县新增疫情,唐河县新增疫情情况】

    2022年6月7日唐河县公布一名密接者活动轨迹〖壹〗、022年6月7日11时06分唐河县疫情防控指挥部接到与上海返宛弱阳性人员李某的密切接触者何某某的协查信息。县指挥部立即组织进行人员排查管控、流行病学调查、核酸采样检测等工作,并迅速将何某某及流调中发现的次密接者进行了集中隔离。何某某6月7日核酸检测结果为阴性。〖贰〗、现将该13名密接人员相关活动轨迹通告...

  • 关于【福建省关于疫情的通知,福建省关于疫情防控的通知】

    关于【福建省关于疫情的通知,福建省关于疫情防控的通知】

    注意!这些人前往福建可免隔离!中美航班本周起推出更严格”熔断“措施...小熔断(五例):航空公司可选取暂停航班两周或限制客座率(不高于40%)运行四周,均取消奖励航班。大熔断(十例):自航班入境第四周起暂停运行四周,取消奖励航班;若连续两班均达十例,当周立即熔断,累计暂停八周。超级熔断(三十例):当周立即熔断,暂停运行四周。民航局宣布自8月7日起优化调整世...

  • 最近【井研县疫情政策,井研县防疫站电话】

    最近【井研县疫情政策,井研县防疫站电话】

    乐山哪个地方有疫情〖壹〗、病例2:新冠病毒无症状感染者,现居于乐山市市中区嘉祥路700号,在主动检测中发现。新增省外来(返)乐无症状感染者情况:新冠病毒无症状感染者,现居于乐山市市中区兰台府小区,在入川即检中发现。近来我市共有高风险区3个:五通桥区竹根镇新华路150号涌江南苑1栋。五通桥区竹根镇新华路150号涌江南苑2栋。五通桥区竹根镇跃进街150号锦绣竹...

  • 疫情经验教训省考面试/疫情经验教训省考面试怎么写

    疫情经验教训省考面试/疫情经验教训省考面试怎么写

    你好,面试官|2021贵州省考面试备考经验分享021贵州省考面试备考需从题型预测、考官视角、学习规划三方面入手,重点掌握综合分析与计划组织类题目答题思路,结合结构化与结构化小组形式备考,同时注重心态调整、知识储备与外在形象管理。2021贵州省考面试形式预测题型侧重点:综合分析、计划组织类题目仍是核心,情景模拟题大概率出现。可通过教材、在线课程或专业机构提供...

  • 【吉林省疫情防护中心电话,吉林省疫情防护中心电话是多少】

    【吉林省疫情防护中心电话,吉林省疫情防护中心电话是多少】

    2022年吉林省四平市高校毕业生三支一扶计划面试资格复审通知资格复审地点四平市人社局技工学校(四平市铁东区平东中街9号,原四平市轻化工学校)。资格复审时考生需提供的相关材料《2022年吉林省高校毕业生“三支一扶”人员情况登记表》(一式3份)并粘贴近期小二寸免冠照片(与网上报名时的照片一致),考生可登录吉林省人事考试中心网站自行打印登记表。吉林省已公布“...

  • 关于【广东省疫情期间减免租金,2021广州疫情减免租金文件】

    关于【广东省疫情期间减免租金,2021广州疫情减免租金文件】

    请问三年疫情期间减免房租国家有文件吗综上所述,三年疫情期间,国家确实出台了关于减免房租的相关文件,以支持受疫情影响的企业和个体工商户渡过难关。具体而言,这些行业在2022年若因缴纳房产税、城镇土地使用税确有困难,可享受相应的减免优惠。这一政策旨在减轻这些行业在疫情期间的经济负担,帮助其渡过难关。官方倡议与房东自发减免除了针对特定行业的税收减免政策外,青海省...

  • 贵州省对铜仁疫情政策/贵州铜仁防疫工作

    贵州省对铜仁疫情政策/贵州铜仁防疫工作

    现在出入铜仁最新规定〖壹〗、现在出入铜仁最新规定如下:省外来返黔人员及省内跨市(州)流动人员,出行前须提前通过“贵州健康码”进行个人健康申报,并在抵达目的地后,按照我省防疫规定,积极配合当地疫情防控部门落实各项防疫措施。〖贰〗、机动车凭通行证放行,无证需登记,且需遵守校园交通规定:机动车在出入铜仁学院校门时,需凭通行证放行。若无通行证,则需进行登记。同时,...

  • 浙江省居住证疫情/浙江居住证明怎么办理

    浙江省居住证疫情/浙江居住证明怎么办理

    上海疫情期间居住证签注怎么办〖壹〗、操作流程:无需持证人主动申请,系统自动识别有效期限截止日并完成签注,签注后居住证有效期顺延一年。注意事项:持证人需确保联系方式畅通,以便社区事务中心在必要时核实信息。自动签注后,可通过“上海公安人口管理”公众号或“随申办”APP查询签注状态。若隔离结束后仍未收到签注成功通知,可联系居住地社区事务中心补办手续。〖贰〗、线上...

  • 近来【贵州省疫情宣布解除时间贵州省疫情宣布解除时间是多少】

    近来【贵州省疫情宣布解除时间贵州省疫情宣布解除时间是多少】

    小坝什么时候解封〖壹〗、未公布。通过查询毕节市七星关区疫情中心发布的通告了解到:由2022年10月14日起对青龙街道全域,小坝镇小坝社区等区域实施管控,解除时间根据疫情形势另行通知。截止于2022年10月15日未公布解封时间。小坝镇位于贵州省毕节市七星关区。贵州解封了吗贵州银行卡因涉嫌洗钱被冻结五年,一般情况下不能提前解冻,但在特定法定情形下可尝试申请解...

返回顶部