11月8日湖南疾控发布防疫提醒11月8日湖南疾控发布防疫提醒内容_百度...
〖壹〗、做防护请尽量避免前往高中风险地区或已实施大范围社区管控措施的县区,日常要坚持做好勤洗手、戴口罩、勤通风、一米线、少聚集。早排查每天进行自我健康监测,如有出现发热、干咳、乏力、咽痛、嗅觉减退、腹泻等不适症状时,尽早到附近医院就诊,并告知医生旅居史,不要自行用药;就医途中全程佩戴口罩,避免乘坐公共交通工具。

〖贰〗、为有效防控新冠肺炎疫情,保障星城市民健康,长沙疾控提醒:长沙疾控防疫提醒:提前报告,不隐瞒。所有外省或有本土疫情发生的本省外市州入长人员需提前1天通过“我的长沙”APP或“我的长沙”小程序报备。

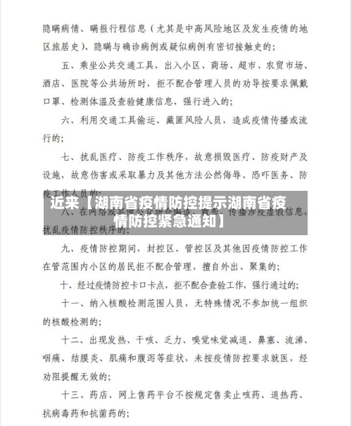
〖叁〗、截至11月7日20时,全市疫情有高风险区159个、中风险区105个、低风险区8个。高风险区采取封控措施:足不出户、上门服务;中风险区采取管控措施:足不出区、错峰取物;低风险区采取防范措施:个人防护、避免聚集。

〖肆〗、为科学精准防控疫情,严防疫情输入,益阳市疾控中心提醒广大居民:主动报备行程所有从外省来益人员应提前1天主动报备,可以通过登录“益阳疾控”微信公众号,点击“防新冠”,进行“入益登记”;也可以电话联系目的地所在社区报备。

4月28日长沙开福区发布五一假期疫情防控提示
〖壹〗、月28日长沙开福区发布的五一假期疫情防控提示内容如下:主动报备行程:倡导市民非必要不离市不出省,近期不前往有疫情发生的城市。在外工作、学习的市民“五一”期间非必要不返乡,就地过节。
〖贰〗、赵丽颖提名白玉兰最佳女主角:5月26日,第28届上海电视节白玉兰奖入围名单揭晓,赵丽颖凭借《风吹半夏》第三次提名最佳女主角。东航C919首个商业航班计划公布:东航C919首个商业航班飞行计划将于5月28日公布,班次为MU9191上海虹桥-北京首都,MU9192北京首都-上海虹桥,计划飞行时长两小时25分钟。
〖叁〗、基础信息时间:2022年4月30日-5月4日(9:30-16:30)地点:乐水魔方水世界(长沙市开福区捞刀河街道园林生态园内)场地特点:部分区域为室内场地及连廊,非全露天,可应对天气变化。门票与购票门票费用:68元/人(预售价)购票方式:仅限公众号(ACC漫展)及B站会员购,无纸质票。
〖肆〗、五一假期去长沙的话,以下地方是比较推荐的: 橘子洲头:长沙的标志性景点之一,漫步在橘子洲头,欣赏杨开慧雕像和毛主席题词,感受湘江两岸的美景。 岳麓山:岳麓山是世界文化遗产、中国名山之一,你可以在这里欣赏到美丽的山水风光,还可以看到湖南科学院和湖南大学等高等院校。
〖伍〗、黄兴广场站:18:00至24:00期间,1号口只进不出。
感染超4万人,「疫情防控倡议书」请查收
〖壹〗、倡议四:请坚持正确佩戴口罩虽然新冠毒株多次变异,但仍是呼吸道传染,防控新冠病毒的最有效手段之一就是戴口罩。近期有多起因未佩戴口罩而被感染的事例:3 月 21 日,湖南省长沙市一病例因没戴口罩,距离 0.5 米被感染。3 月 17 日,常州一位接孩子放学的家长未戴口罩,导致 30 多人被感染。
〖贰〗、全国疫情形势严峻,出行需谨慎当前全国新增本土感染者快速增加,3月1日至21日累计报告超41000例,波及28个省。吉林省疫情尤为严重,3月14日起连续8天每天新增超1000例,主要集中在吉林市和长春市,社会面传播风险仍存。其他地区如上海、贵州、山东青岛、北京等均升级防控措施,建议减少非必要流动。









